Small Business E-Commerce Website

Client

Wine Empire

My Role

User Interviews, Competitive Analysis, Sketching, Wireframing, Prototyping, Usability Testing

Timeline

Design Sprint: 2 Weeks

Type

Conceptual

Fidelity Level

Mid-Fi

Overview

Wine Empire is a local wine, beer, and specialty food store located in the town of Ashland, MA.

This small business currently only offers the option to purchase their inventory in-store.

I was tasked to build a mid-fidelity e-commerce feature that hosted their current inventory, providing their customers the option to purchase wine & beer online quickly and conveniently to save time during the checkout process.

I believe developing a checkout flow that allows users to easily access same-day delivery will increase the numbers of purchases by Wine Empire customers.

User Research

5

In-Depth Interviews

3

Competitive Analysis Studies

1

Proto-Persona

4

Days

In order to learn more about how to best build this new feature, I wanted to dive in deeper and gather more information about why and how individuals purchase alcohol.

I conducted user interviews, competitive analysis (MiniBar, Drizly, and Instacart), and performed card sorting exercises to determine the information architecture of the website.

Throughout the in-depth interview process, I was able to gain insight as to the various reasonings behind why, when, and how consumers buy alcoholic beverages.

What People Are Saying?

“You are cooking dinner and you think let’s get a bottle of wine and there's nothing left.  Short of stopping cooking and going out to get a bottle of wine, delivery would be great…”

— UX Research Participant

“"If it {same day delivery} was available I would use it if I was at a party and we were low on beer and we needed more.....I don't want to miss the party. I would rather be with my friends than drive around looking for beer"

— UX Research Participant

KEY RESEARCH TAKEAWAYS

1

Customers want a way to order alcohol and have it delivered the same day.

2

Customers have unique tastes and need to find items that match those tastes.

3

Customers would usually order the same items if they were purchasing them online.

Information Architecture

Have you ever been overwhelmed with the the walls and walls of options at a wine store? Some organized by country while others are organized by type?

The information architecture of the website hinged on how consumers would group the various types of wine, beers, and snacks that were available at Wine Empire. I needed to know where consumers would presume to find their specific drink of choice.

In order to figure this out, I conducted 6 open card sorting sessions and 3 closed card sorting sessions with 100 unique products currently offered at Wine Empire.

Based on these card sorts I was able to take the results and create a site map.

Site Map

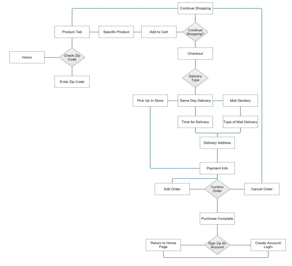
User Flow

Design & Usability Tests

The design process was broken into sketching, paper prototyping, and mid-fi wireframing. I also conducted usability testing at these various stages to ensure I was on the right track in finding solutions.

My main goal during the design was to figure out the most intuitive way to design a shopping experience that would allow customers to purchase alcohol for same day delivery as this appeared to be the main reason why users would utilize the online shopping offering.

While sketching, I came up with different iterations with the feedback I learned from the users in research/interviews.

When should customers be asked to provide their postal code to see if they qualify for same day delivery?

This was a question that plagued the initial stages of the design process. Was it too late to ask for it in the purchasing flow? Was it too impulsive to ask when you first entered the website?

In order to get these questions answered, I started doing usability testing, focused specifically on this function.

V1

This original sketch was based on the “pop-up” design concept where a customer would select how they planned on shopping. It would tailor the experience from there. This received negative feedback from users. Most believed it was “in your face” and had an advertisement vibe.

V2

The second version was a small banner at the top of the screen where users would enter their postal code and see if they qualified for same day delivery. This received much better feedback, but many wanted it to be at the bottom of the screen.

V3

The third version was the final product based on the user feedback received. It allowed users to be able to quickly and easily enter information to determine if they qualified for same day delivery or just ignore the feature if they were not interested in same day delivery.

Here is a look at the prototype focusing on that previous user research.

After coming up with a mid-fi prototype using Axure, I wanted to get this website in front of more users to get their feedback through a specific scenario and set of tasks I handed to them.

Scenario: You just got a phone call from your best friend and they told you that they just got promoted to a management role at their company. You offer to hold a party that night and need to order their favorite drink, Guinness, and of course the celebratory bottle of Champagne. You’ve decided to order online and utilize the same day delivery option since you are tied up at work until the last minute.

Task 1: See if Wine Empire offers same day delivery to your

Task 2: Search for a bottle of champagne through the products and purchase a bottle.

Task 3: Find a 12 pack of Guinness and add it to your shopping cart.

Task 4: Go through and complete the purchase of the Champagne + Guinness

Task 5: Create a Wine Club account.

Here is a quick look into some of those steps.

The Shopping Process

Searching for items and adding items into the shopping cart.

The Checkout Process

Selecting the delivery type (Same Day, Pick Up, or Shipping), payment information, order review, and confirmation.

What are some things I learned from this experience?

 

UX designers must utilize IA whenever possible to create an intuitive experience. Without utilizing card sorting, the organization of the inventory selection could have been fraught with mistaken assumptions.